İletişim
AE
EN
DE
UA
TR
AZ
الصفحة الرئيسية
من نحن
من نحن
شركاؤنا في النجاح
الهيكل التنظيمي
عملاؤنا وشهاداتهم
شهاداتنا المعتمدة
الموارد البشرية
خدماتنا
الاستشارات في مجال الأتمتة
خدمة ما بعد البيع
أتمتة المصانع
المبيعات والتسويق
أتمتة العمليات الصناعية
إدارة المشاريع والاستشارات
التحوّل الرقمي
تطوير البرمجيات
الحلول
تطبيقات الرافعات ذاتية التشغيل
Opcenter (نظام MES - إدارة عمليات التصنيع MOM)
نظام تتبّع المواد (MTS)
أنظمة الدُفعات (ISA-88)
الروبوتات المتنقلة الذاتية (AMR)
السلامة الصناعية (IEC 61511)
الحلول 4.0
خطوط الفرز الذكية (Sorter)
القطاعات
قطاع السيارات
الخدمات اللوجستية الداخلية
الكيمياء
الحديد والصلب
الملاحة البحرية
قطاع الكابلات
قطاع الصناعات الغذائية
قطاع الصناعات الدوائية
اتصل بنا
اطلب عرض سعر
AE
EN
DE
UA
TR
AZ
الصفحة الرئيسية
من نحن
من نحن
اطّلعوا بسرعة على رحلتنا من البدايات وحتى اليوم، وكل ما أنجزناه على مر السنين.
شركاؤنا في النجاح
نعزّز أعمالكم من خلال تحالفنا مع أقوى العلامات التجارية في النظام البيئي، لنقدّم قيمة حقيقية ومضافة.
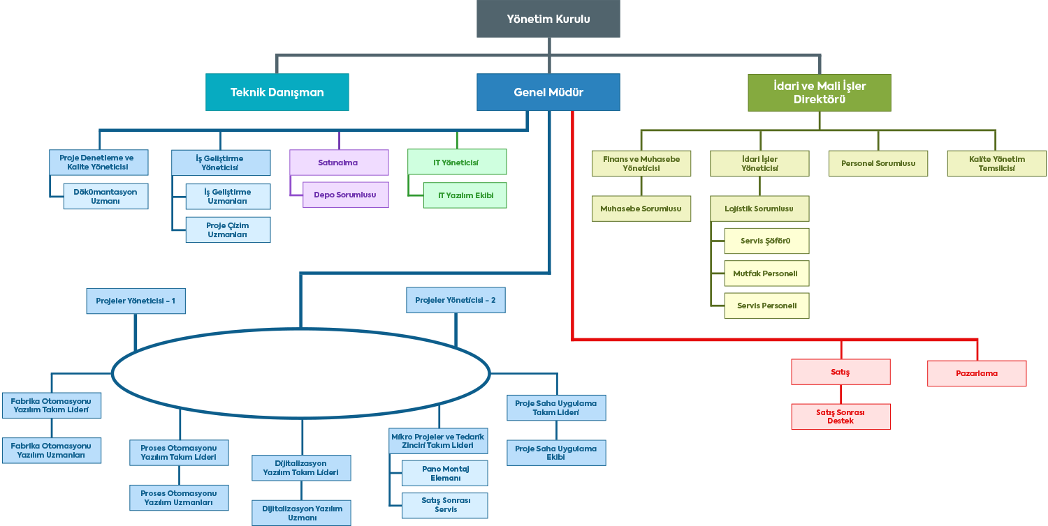
الهيكل التنظيمي
تم تحديد الهيكل التنظيمي لشركتنا، ويمكنكم الاطلاع على تفاصيله بكل سهولة.
عملاؤنا وشهاداتهم
تعرّفوا على بعض الشركات التي حققنا معها نجاحات كبيرة وإنجازات ملموسة.
شهاداتنا المعتمدة
اكتشفوا شهاداتنا التي تضيف قيمة حقيقية لشركاتنا، والتي تمكّننا من تقديم خدمات فعّالة وفقًا لأعلى المعايير الدولية.
الموارد البشرية
اكتشفوا جميع فرص العمل والمسارات المهنية المتاحة ضمن شركة أوسكون للأتمتة.
خدماتنا
الاستشارات في مجال الأتمتة
نقدّم خدمات استشارية متخصصة في مستويات مختلفة من الأتمتة، بما يتناسب مع احتياجاتكم الفريدة.
خدمة ما بعد البيع
لسنا معكم فقط في مراحل البيع، بل نواصل دعمكم أيضًا في جميع مراحل ما بعد البيع لضمان استمرارية النجاح.
أتمتة المصانع
نحن معكم بأنظمة أتمتة المصانع التي تهدف إلى زيادة إنتاجيتكم وتقليل التكاليف التشغيلية.
المبيعات والتسويق
نقدّم لكم خدماتنا في عمليات البيع والتسويق باستخدام أدوات مبتكرة وحلول بديلة تواكب تطوّرات السوق.
أتمتة العمليات الصناعية
استفيدوا من خدماتنا في أتمتة العمليات لتحقيق أقصى استفادة من منشأتكم وتعزيز الأداء التشغيلي.
إدارة المشاريع والاستشارات
من خلال الاستفادة من خدماتنا الاستشارية، يمكنكم توفير الوقت وتقليل التكاليف والجهد في تنفيذ مشاريعكم.
التحوّل الرقمي
نحن إلى جانبكم بحلول مبتكرة تضمن لكم التقدّم بخطوة في بيئة العمل التنافسية وعدم التأخر عن ركب العصر.
تطوير البرمجيات
ندعمكم في تطوير البرمجيات لتمكينكم من تحقيق أقصى استفادة من أعمالكم وتعزيز الكفاءة الرقمية.
الحلول
تطبيقات الرافعات ذاتية التشغيل
يتضمن مجموعة من منتجات التحكّم الحركي المتطورة المصمّمة لتسهيل عمليات مناولة المواد بكفاءة عالية.
Opcenter (نظام MES - إدارة عمليات التصنيع MOM)
حل متكامل يوفّر رقمنة شاملة لكافة مراحل التشغيل والإنتاج في منشأتكم.
نظام تتبّع المواد (MTS)
حلول موثوقة تضمن تخطيطًا دقيقًا من خلال عمليات تتبّع المخزون والمستودعات الخالية من الأخطاء.
أنظمة الدُفعات (ISA-88)
من خلال برنامج Simatic Batch، يمكنكم إنشاء الوصفات وتعديلها، وعرض الدُفعات وتتبعها بسهولة ودقّة.
الروبوتات المتنقلة الذاتية (AMR)
روبوتات متنقلة ذكية ومنصّة نظام متكاملة تتوافق مع جميع سيناريوهات التشغيل.
السلامة الصناعية (IEC 61511)
لإدارة سلامة وسلامة العمليات والأنظمة الإنتاجية التي تتعامل مع المواد الخطرة وضمان تكاملها التشغيلي.
الحلول 4.0
نقدّم لعملائنا في مجال الصناعة 4.0 خدمات استشارية وحلولاً متكاملة تسلّم على أساس تسليم المفتاح من البداية إلى النهاية.
خطوط الفرز الذكية (Sorter)
أنظمة ذكية تُستخدم في المستودعات ومراكز التوزيع لفرز العناصر تلقائيًا وفقًا لوجهتها النهائية.
القطاعات
قطاع السيارات
أتمتة توفّر الوقت، وتزيد من القدرة الإنتاجية، وتُخلصكم من الأعمال اليدوية المتكررة.
الخدمات اللوجستية الداخلية
حلول لوجستية تزيد من المرونة، وتعزّز الأمان، وتُقلّل التكاليف التشغيلية.
الكيمياء
أنظمة متكاملة وآمنة لجميع مراحل الإنتاج – من التحليل إلى المراقبة والتحكّم – لضمان الكفاءة والجودة.
الحديد والصلب
أتمتة شاملة لخطوط العمليات بما في ذلك مصانع الدرفلة، أبراج التبريد، وأنظمة تشغيل الرافعات.
الملاحة البحرية
حلول أتمتة متقدمة لأنظمة سحب الأحواض، وأنظمة الونش، وأنظمة الأرصفة البحرية لرفع الكفاءة وضمان التشغيل الآمن.
قطاع الكابلات
حلول أتمتة متطورة لماكينات سحب النحاس، وسحب الحديد والصلب، لتحقيق أعلى مستويات الدقة والكفاءة.
قطاع الصناعات الغذائية
أتمتة متكاملة لأجهزة التعقيم، وأجهزة التجنيس، وخطوط معالجة العصائر والحليب بكفاءة عالية وامتثال للمعايير الصحية.
قطاع الصناعات الدوائية
نساعدكم على تنظيم العمليات وزيادة كفاءة تطوير وتصنيع الأدوية من خلال حلول أتمتة متقدمة.
اتصل بنا
اطلب عرض سعر
الصفحة الرئيسية
الهيكل التنظيمي
الهيكل التنظيمي
تم تحديد الهيكل التنظيمي لشركتنا، ويمكنكم الاطلاع على التفاصيل.
اتصل بنا
أريد الوصول إلى الحلول التكنولوجية الأكثر ملاءمة لشركتي!
يرسل
WhatsApp ile Hemen Ulaş!
نستخدم ملفات تعريف الارتباط لتحسين تجربة المستخدم وتحليل حركة مرور الموقع. بالنقر على "موافق"، فإنك توافق على استخدام موقعنا لملفات تعريف الارتباط كما هو موضح في
سياسة ملفات تعريف الارتباط
.
نعم